LangGraph vs. Atomic Agents: Graph Orchestration vs. Modular Control
The landscape of AI development shifted dramatically in 2024. Developers moved away from simple, linear chains toward complex, autonomous workflows capable of iterative reasoning. As the demand for "agentic" AI grows, two distinct paradigms have emerged to handle the complexity: LangGraph and Atomic Agents.
LangGraph, developed by the team behind LangChain, offers a robust, graph-based orchestration engine designed to manage intricate multi-agent systems. In contrast, Atomic Agents represents a lightweight, community-driven movement focused on modularity, transparency, and a "no black box" philosophy.
For developers, the choice is a decision between high-level managed orchestration and fine-grained, explicit control. This guide explores the technical architectures of both to help you decide which framework fits your engineering culture.
LangGraph: The Power of Cyclic Orchestration
LangGraph treats agent workflows as a network of nodes and edges, moving beyond the limitations of Directed Acyclic Graphs (DAGs) to introduce **cyclic execution**.

Graph-Centric Architecture
In traditional chains, data flows in one direction. LangGraph introduces the ability to create loops, which are essential for agentic reasoning. An agent can perform an action, observe the result, and loop back to the decision-making node to try again or refine its approach. This architecture is critical for building agents that need to "think" iteratively before providing a final answer.
Global State Management
One of LangGraph’s strongest features is its built-in shared memory. The framework maintains a global state object that persists context across different steps in the graph. Whether you have a single agent looping through a task or a team of specialized agents handing off work, they all read from and write to this shared state. This ensures that context, such as conversation history or intermediate tool outputs, is never lost during complex hand-offs.
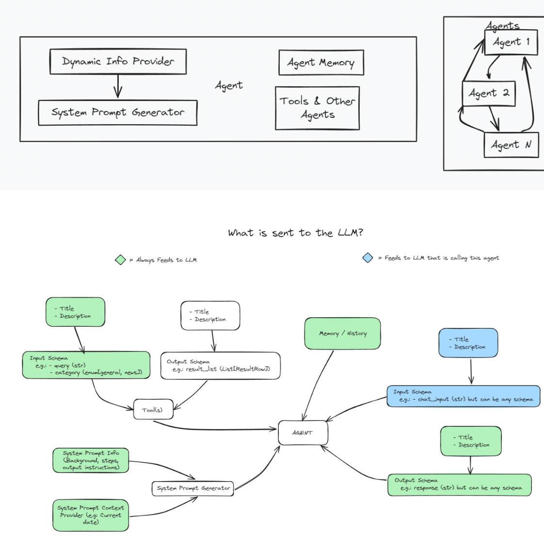
Atomic Agents: The "No Black Box" Philosophy
Atomic Agents emerged as a reaction against the heavy abstractions found in major frameworks. Its core philosophy is that AI development should look and feel like standard software engineering.

Input-Process-Output (IPO) Model
Atomic Agents enforces strict structure through an Input-Process-Output (IPO) model. Every agent is defined with an explicit input schema and an output schema, typically utilizing Pydantic. This ensures that inputs are validated before processing and that the AI’s output strictly adheres to a defined format. This predictability is often missing in more flexible, conversational frameworks.
Single Responsibility Principle
Instead of building monolithic "super agents," this framework encourages breaking functionality into small, atomic components. You might have one atomic agent dedicated solely to query refinement, another to summarization, and another to formatting. These components are isolated and testable. If a specific part of the pipeline fails, you can debug that single "atom" without unraveling the entire system.
Developer Control
Atomic Agents eliminate "magic." There is no hidden orchestration engine making decisions for you. If you want Agent A to pass data to Agent B, you write the Python code to make that happen. This explicit chaining makes debugging as simple as stepping through standard Python code, giving developers total transparency into how the application functions.
Key Technical Divergences
The choice between these two frameworks often comes down to how much abstraction you are willing to accept in exchange for convenience.
- Abstraction vs. Transparency: LangGraph manages the execution loop, state propagation, and conditional routing under the hood. While powerful, this can obscure how a result was achieved. Atomic Agents exposes all logic to the developer, requiring manual orchestration but ensuring you understand every line of code executing in your pipeline.
- Orchestration Style: LangGraph uses a declarative approach; you define the nodes and edges, and the graph engine handles the routing. Atomic Agents relies on imperative Python code; you explicitly call functions and chain agents together using standard programming logic.
- Learning Curve: LangGraph requires learning to "think in graphs" and mastering framework-specific concepts like `StateGraph` and conditional edges. Atomic Agents requires writing more boilerplate code (defining schemas), but it utilizes standard software engineering patterns that are likely already familiar to Python developers.
Complex Ecosystems
LangGraph is the superior choice for large-scale enterprise assistants that require emergent behavior. If you are building a system where multiple agents (e.g., a researcher, a writer, and a reviewer) need to collaborate, critique each other's work, and loop until a quality threshold is met, LangGraph’s state management and cyclic capabilities are essential. It handles the "messiness" of open-ended conversations and dynamic routing effectively.
Predictable Pipelines
Atomic Agents is ideal for strict data processing and compliance-heavy applications. If you are integrating AI into existing software where the output format is non-negotiable, such as extracting medical data into a specific JSON structure or automating a financial report, the strict schema enforcement of Atomic Agents provides the necessary reliability. It is best suited for pipelines where the steps are well-defined and predictability is prized over flexibility.
Abstraction vs. Control
Ultimately, your choice defines your engineering philosophy. LangGraph is the heavy lifter for emergent behavior, it is the right tool when you need a "hive mind" of agents that plan, critique, and iterate through complex state. It demands you think in graphs, but it pays off in orchestration power.
Atomic Agents is the precision instrument. It strips away the magic to give you raw, schema-validated control, making it the go-to for production pipelines where the output must be legally or structurally perfect.
Don't treat this as a binary war. The future of AI architecture likely belongs to the hybrid: using LangGraph to manage the high-level flow while embedding Atomic Agents as the robust, reliable nodes within it. Pick LangGraph for the system; pick Atomic Agents for the components. And as you move to production, use middleware like PromptLayer to unify them, tracing the complex execution paths of your graphs while managing the strict versioning of your atomic prompts.