How OpenAI Codex Works Behind-the-Scenes (and How It Compares to Claude Code)
Suddenly everyone is switching from Claude Code to OpenAI Codex. I'm not sure which is better (I use both). But it's not just the model. They are made in different ways. The agentic architecture Codex uses will help us understand when to use it, and how to better build agents.
This deep dive explores how Codex CLI actually works under the hood—its master loop, tools, safety mechanisms, and context handling. I'll compare it side-by-side with Anthropic's Claude Code to help you understand which tool best fits your workflow.
For more information, read my last article on how Claude Code works behind the scenes.
The Master Agent Loop (Codex CLI Internals)
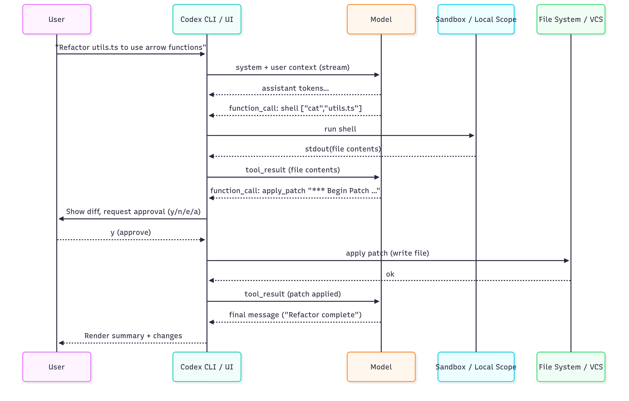
At its core, Codex CLI operates on a single-agent, ReAct-style loop implemented in the AgentLoop.run() function. This design pattern—Think → Tool Call → Observe → Repeat—continues until the model produces a final answer without additional tool requests.
The loop leverages OpenAI's Responses API with streaming capabilities, supporting function/tool calls and optional "reasoning" items. Here's how a typical interaction flows:
- User enters a prompt (e.g., "Refactor utils.ts to use arrow functions")
- CLI constructs a conversation context with a detailed system prefix
- Sends request to OpenAI's GPT-5-series model
- Model streams response, potentially including tool call requests
- CLI executes requested tools and feeds results back
- Process repeats until completion

The system prompt is particularly noteworthy—it's an extensive prompt that establishes the agent's role and capabilities. It literally teaches the model a mini-API, explaining exactly how to invoke tools and format outputs. For example, it instructs:
Use apply_patch to edit files:
{
"cmd" : [
"apply_patch",
"*** Begin Patch\n*** Update File: path/to/file…*** End Patch"
]
}This single-threaded approach ensures a straightforward, debuggable flow. There's just one agent reasoning at a time, sequentially accumulating conversation history as a flat list of messages. Claude Code employs a remarkably similar single-loop design, avoiding the complexity of multi-agent concurrency while maintaining clear execution paths.
The full system prompt is private, but there have been leaks.

We can learn that Codex encodes its operating model explicitly in the prompt: a single-agent ReAct loop with a tight tool contract and a “keep working until done” bias. The prompt teaches a shell-first toolkit (read via cat, search via grep/find, run tests/linters/git) and reserves file mutation for a strict apply_patch envelope, pushing the model toward minimal, surgical diffs rather than whole-file rewrites.
It also bakes in safety and UX in the prompt: default sandbox/no-network assumptions, clear approval gates for risky commands, and instructions to verify changes by running the project’s own checks before declaring success. Planning is implicit—Codex is nudged to iterate (read → edit → test) instead of producing a big upfront plan—while the diff/approval path keeps humans in control. Codex favors a small, auditable patch loop powered by ordinary UNIX tools, with policy and guardrails encoded directly in the system prompt.
Tools and Code Editing: Shell-First vs Structured Tools
The philosophical differences between Codex and Claude become apparent in their tooling approaches.
Codex's Shell-Centric Design
Codex CLI essentially exposes one primary tool: a general shell command executor. Through this unified interface, the model can:
- Read files via
catcommands - Search using
greporfind - List directories with
ls - Run tests, compile code, or execute git operations
- Apply file edits through a special
apply_patchcommand
The beauty of this approach lies in its simplicity. Instead of learning multiple APIs, the model leverages familiar CLI utilities. The CLI groups commands by capability for approval purposes—reading files might auto-approve in "Suggest" mode, while more dangerous operations require confirmation.

File editing deserves special attention. Rather than outputting entire file contents, Codex generates unified diffs marked up in a specific format. The CLI intercepts apply_patch commands and processes them internally, displaying colorized diffs (red for deletions, green for additions) for user review. Users can approve, reject, edit, or approve all.

Claude's Structured Tool Approach
Claude Code takes a more formalized approach with explicit, purpose-built tools:
- View/LS/Glob: File discovery and reading
- GrepTool: Full regex search capabilities
- Edit/Write/Replace: Structured file modifications
- Bash: Shell command execution with safety checks
- WebFetch: Controlled web content retrieval
- Notebook tools: Jupyter notebook integration
This design provides clearer boundaries and validations for each operation. Claude can sanitize inputs, enforce granular permissions, and provide better error messages when tools are misused.
Philosophy Differences and Similarities
Both systems embrace a diff-centric philosophy for code changes, prioritizing context length through minimal, reviewable modifications. However, Claude's structured approach allows for more sophisticated operations—it can perform larger batch writes or multi-file refactors more easily than Codex's step-by-step shell commands.
That might mean Codex is slower. But it also could mean Codex is more flexible and gets blocked less.
Codex CLI currently lacks internet access by default (blocked in sandbox), while Claude Code includes WebFetch for controlled web interactions. Codex does support multimodal inputs (images).
Safety, Approvals, and Sandboxing
Sandboxing is non-negligible when giving AI agents system access. Both tools implement multi-layered safety measures, though with different philosophies.
Codex's Tiered Approval System
Codex CLI offers three operational modes:
- Suggest (Read-Only Auto): Auto-approves safe read operations; requires confirmation for modifications and commands
- Auto-Edit: Automatically applies file patches after showing diffs; still asks before executing commands
- Full Auto: Complete autonomy for read/write/execute within sandbox constraints
The approval logic (canAutoApprove) categorizes every action. For instance, cat utils.ts might auto-approve as "Reading files," while rm -rf would trigger immediate user confirmation.
Sandboxing Implementation
On macOS, Codex uses Apple's Seatbelt profile to restrict filesystem access to the project directory and blocks all network access except to OpenAI's API.
On Linux, the CLI runs inside a Docker container with iptables firewall rules, similarly restricting network access and filesystem scope.
These OS-level sandboxes prevent common attack vectors:
- No access to system files like
/etc/passwd - Blocked network commands (
curl,wget) - Warnings when operating outside git repositories
- Automatic command interception for dangerous operations
Claude's Permission Model
Claude Code implements granular risk classification for commands, with more sophisticated sanitization:
- Blocks dangerous shell patterns (backticks,
$()substitutions) - Whitelists specific network destinations
- Provides a polished permission UI with "don't ask again" options
- Runs in Anthropic's controlled cloud environment (for web version)
The key difference: Codex emphasizes OS-level containment, while Claude Code focuses on application-level controls with friendlier UX. Both warn users appropriately, but Claude Code's approach feels more refined for everyday use.
For me, Claude Code seems to work more seamlessly when I want it to have permissions with tools like git.
Project Awareness, Context Loading, and Planning Styles
How these agents understand and navigate your codebase reveals fundamental design differences.
Codex's Lazy Loading Approach
By default, Codex CLI is conservative about loading files—it only reads what the model explicitly requests. This lean approach keeps tokens low but can lead to issues:
- Potential hallucinations if relevant files aren't read
- Missed architectural context
- Narrower understanding unless explicitly guided
To compensate, Codex supports:
- AGENTS.md instruction files: Layered configuration (global → repo → subfolder) for project-specific context
- Git awareness: Encourages
git statusand history information - Full-context mode: Experimental feature that preloads entire projects (token-heavy but comprehensive)
Claude's Proactive Scanning
Claude Code takes the opposite approach—it automatically scans and loads relevant files, often understanding cross-file relationships without explicit guidance. This leads to:
- Better comprehension of large codebases
- Fewer hallucinations about non-existent components
- More ambitious refactoring suggestions
Planning Transparency
Codex's planning is implicit. The model internally decides its steps but doesn't share a structured plan with users (unless using verbose/reasoning mode). You see actions as they happen, not intentions.
Claude Code makes planning explicit through:
- TodoWrite tool for structured task lists
- Visible
/thinkmode for reasoning - Ability to spawn controlled sub-tasks
- Clear presentation of multi-step workflows
This transparency helps users understand and steer the AI's approach, though it can sometimes feel overly verbose. The main criticism I see these days with Claude Code is the verbosity.
Diff-First Workflow and Iterative Development
Both tools champion a diff-first philosophy that mirrors human development practices.
The Iteration Loop
- Generate minimal diff → Show colorized changes
- User reviews → Approve/edit/reject
- Apply changes → Run tests/commands
- Feed results back → Model sees stdout/stderr/exit codes
- Iterate until green → Continue fixing issues
This approach naturally encourages:
- Small, reviewable changes
- Immediate testing after modifications
- Clear audit trails of AI actions
- Easy rollback via git
Quick Comparison: Where Each Shines
Despite their shared foundation—single loop, tool use, diff-first editing, user approvals—each tool has distinct strengths.
Codex CLI Strengths
- Open-source and locally runnable (Apache-2.0 license)
- Minimal tool surface reduces complexity
- Strong OS-level sandboxing for security
- Simple shell-centric model familiar to developers

Claude Code Strengths
- Broader toolset (search, web, notebooks)
- Explicit planning and task decomposition
- Proactive codebase scanning
- Polished permission UX with granular controls

Early User Impressions
Community feedback reveals interesting patterns:
- Claude Code excels at large repositories, producing fewer hallucinations and handling ambitious refactors
- Codex shines for surgical edits and quick local iterations
- One Reddit user noted Codex "fixed both persistent coding issues easily, in one prompt" where Claude had failed
- HN discussions ranked capabilities: "Cursor-Agent-Tools > Claude Code > Codex CLI" (though this changes rapidly)
- Claude tends to be more verbose and "helpful" (sometimes overly so)
- Codex stays more focused on specific requests
But note that this changes every day. Both teams are iterating quickly and models are changing for the better.
So... which one?
Both OpenAI Codex and Claude Code represent the cutting edge of AI-assisted development, each optimized for different workflows.
Codex CLI embodies the Unix philosophy—simple tools composed effectively. Its shell-first approach, strong sandboxing, and open-source nature make it ideal for developers who value control and transparency in local development.
Claude Code takes a more structured approach with purpose-built tools, explicit planning, and massive context handling. It excels at understanding large codebases and ambitious refactoring tasks.
Treat them like "extremely capable interns"—they'll save you tremendous time, but you still need to guide their work and verify their output.